Skip to main content
Home

Main navigation

  • 學校資訊
    • 辦學宗旨
    • 校訓
    • 學校管理委員會
    • 行政架構
    • 學校報告/計劃
    • 學校刊物
  • 課程
    • 課程簡介
    • 跨科主題學習
    • 核心課程
      • 中文科
      • 英文科
      • 數學科
      • 常識科
      • 人文科
      • 科學科
      • 音樂科
      • 視藝科
      • 體育科
      • 普通話科
      • 資訊科技科
    • 圖書科
  • 成長及支援
    • 德育、公民及國民教育
    • 國家安全教育
    • 一人一職
    • 學生支援
      • 朋輩支援計劃
      • 校本言語治療服務計劃
      • 課後功課輔導計劃
      • 在校課後託管服務計劃
      • 非華語學童支援計劃
      • 新來港學童支援計劃
  • 校園生活
    • 健康校園
    • 課外活動
    • 校內外活動
    • 學藝班
    • 校隊
    • 服務團隊
      • 升旗隊
      • 少年警訊
      • 交通安全隊
      • 小童軍
      • 幼童軍
      • 公益少年團
      • 環保大使
  • 校內資訊
    • 校曆表
    • 每日家課
    • 校服式樣
    • 惡劣天氣應變措施
    • 獎懲制度
    • 評估制度
    • 家課政策
  • 學校夥伴
    • 家長教師會
      • 家長教師會委員
      • 家長教師會會章
      • 家校活動
    • 家長教育
      • 正向家長學院
      • 家庭與學校合作事宜委員會
      • 家長智NET
      • 校園•好精神
    • 校友會
  • 入學及升中
    • 小一入學
    • 插班生
    • 升中資訊
    • 幼小銜接
  • 圖書館
    • 圖書館簡介
    • 「深官圖書館系統」
    • 「悅」讀獎勵計劃
      • 親子閱讀閱勵計劃
      • 「其他活動」
    • 網頁推介
    • 公共圖書館資料
    • 常用連結

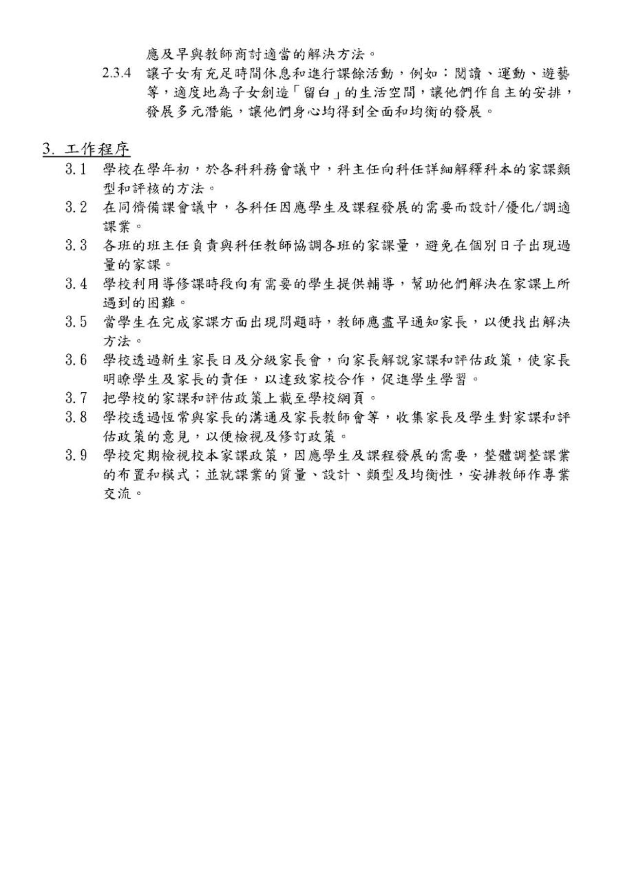
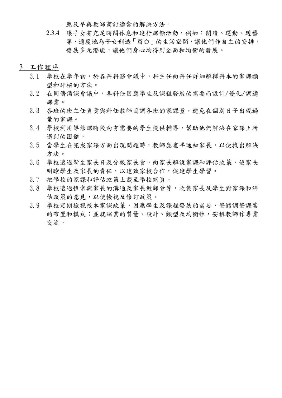
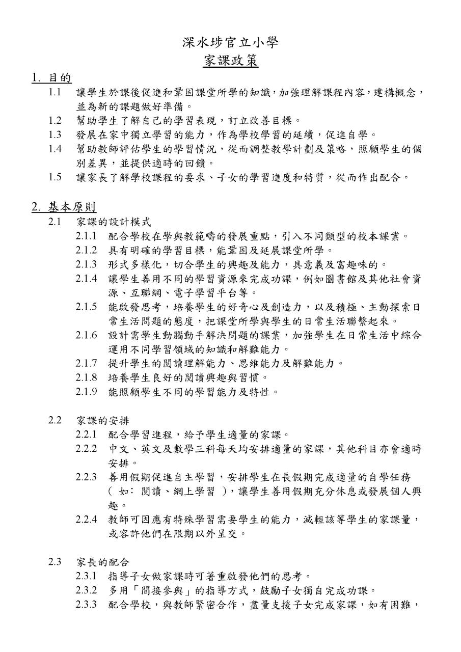
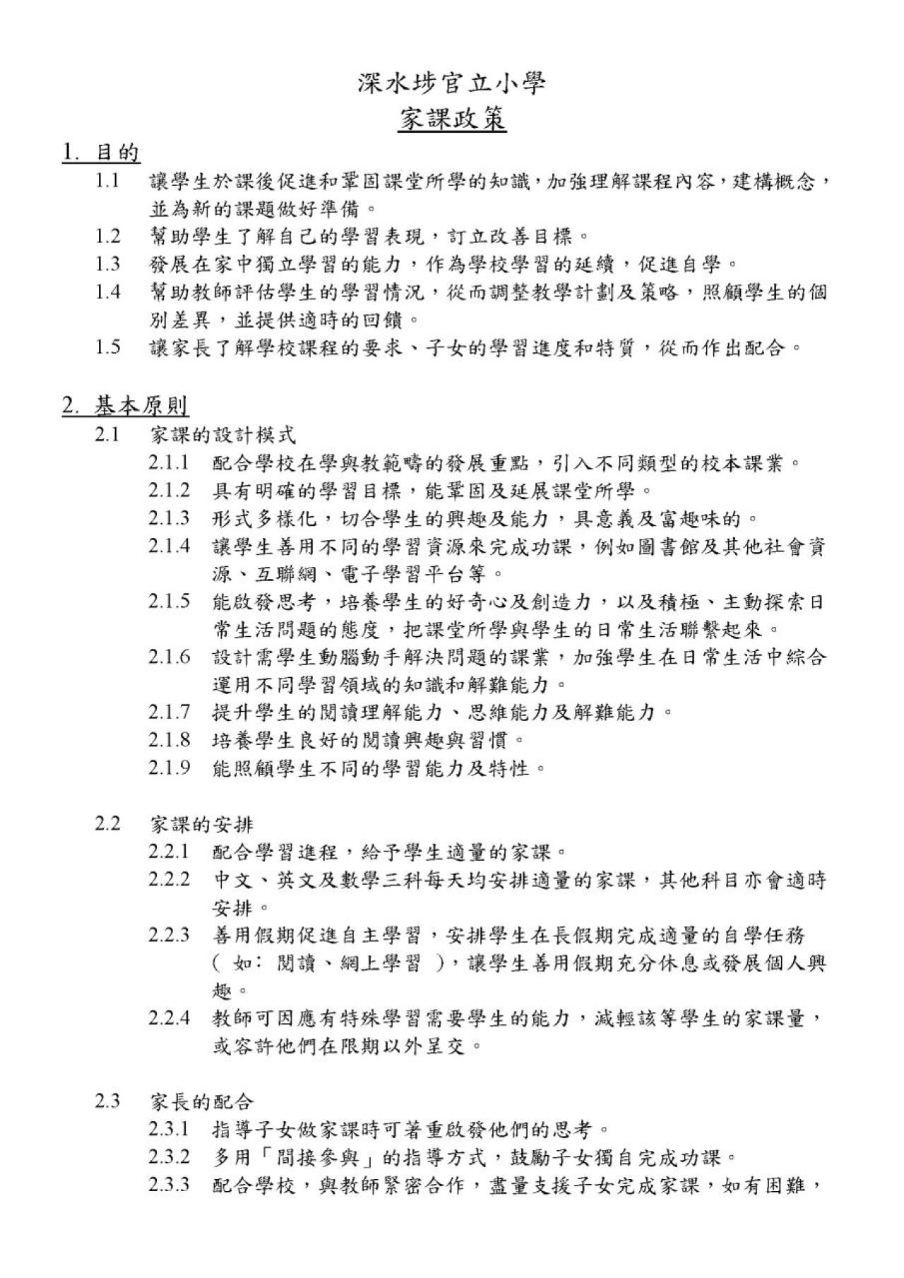
家課政策

Breadcrumb

  1. Home
  2. 校內資訊
  3. 家課政策

家課政策

Main navigation

  • 校曆表
  • 每日家課
  • 校服式樣
  • 惡劣天氣應變措施
  • 獎懲制度
  • 評估制度
  • 家課政策
  • 地址: 九龍深水埗深旺道101號
  • 電話: 2959 0555
  • 傳真: 2959 0566
  • 電郵: [email protected]
  • eClass:
網頁地圖  |  Copyright © Sham Shui Po Government Primary School. All rights reserved.
By: ctd.hk
Top